产品展示
联系我们
上海茂育科教设备有限公司
生产基地:上海松江叶榭工业园
业务电话:021-56311657
业务电话:021-56411696
业务手机:17821391226(陈经理)
业务手机:13916286558(陈金达)
网址:www.jiaoxueyq.com
网址:www.shmaoyu.cn
邮箱:shanghaimaoyu@126.com
船舶CAN-BUS工控网络实验装置
作者:茂育科教 发布时间:2024-11-07 14:55:38

CAN是Controller Area Network的缩写(以下称为CAN),是ISO*1国际标准化的串行通信协议。 在当前的汽车产业中,出于对安全性、舒适性、方便性、低公害、低成本的要求,各种各样的电子控制系统被开发了出来。由于这些系统之间通信所用的数据类型及对可靠性的要求不尽相同,由多条总线构成的情况很多,线束的数量也随之增加。为适应“减少线束的数量”、“通过多个LAN,进行大量数据的高速通信”的需要,1986年德国电气商博世公司开发出面向汽车的CAN通信协议。此后,CAN通过ISO11898及ISO11519进行了标准化,现在在欧洲已是汽车网络的标准协议。
现在,CAN的高性能和可靠性已被认同,并被广泛地应用于工业自动化、船舶、医疗设备、工业设备等方面。
CAN控制器根据两根线上的电位差来判断总线电平。总线电平分为显性电平和隐性电平,二者必居其一。发送方通过使总线电平发生变化,将消息发送给接收方。
CAN的特点:
CAN协议具有以下特点。
(1)多主控制
在总线空闲时,所有的单元都可开始发送消息(多主控制)。
最先访问总线的单元可获得发送权(CSMA/CA方式*1)。
多个单元同时开始发送时,发送高优先级ID消息的单元可获得发送权。
(2) 消息的发送
在CAN协议中,所有的消息都以固定的格式发送。总线空闲时,所有与总线相连的单元都可以开始发送新消息。两个以上的单元同时开始发送消息时,根据标识符(Identifier 以下称为 ID)决定优先级。ID并不是表示发送的目的地址,而是表示访问总线的消息的优先级。两个以上的单元同时开始发送消息时,对各消息ID的每个位进行逐个仲裁比较。仲裁获胜(被判定为优先级最高)的单元可继续发送消息,仲裁失利的单元则立刻停止发送而进行接收工作。
(3) 系统的柔软性
与总线相连的单元没有类似于“地址”的信息。因此在总线上增加单元时,连接在总线上的其它单元的软硬件及应用层都不需要改变。
(4) 通信速度
根据整个网络的规模,可设定适合的通信速度。 在同一网络中,所有单元必须设定成统一的通信速度。即使有一个单元的通信速度与其它的不一样,此单元也会输出错误信号,妨碍整个网络的通信。不同网络间则可以有不同的通信速度。
(5) 远程数据请求
可通过发送“遥控帧” 请求其他单元发送数据。
(6) 错误检测功能
错误通知功能·错误恢复功能 所有的单元都可以检测错误(错误检测功能)。 检测出错误的单元会立即同时通知其他所有单元(错误通知功能)。 正在发送消息的单元一旦检测出错误,会强制结束当前的发送。强制结束发送的单元会不断反复地重新发送此消息直到成功发送为止(错误恢复功能)。
(7) 故障封闭
CAN可以判断出错误的类型是总线上暂时的数据错误(如外部噪声等)还是持续的数据错误(如单元内部故障、驱动器故障、断线等)。由此功能,当总线上发生持续数据错误时,可将引起此故障的单元从总线上隔离出去。
(8) 连接
CAN总线是可同时连接多个单元的总线。可连接的单元总数理论上是没有限制的。但实际上可连接的单元数受总线上的时间延迟及电气负载的限制。降低通信速度,可连接的单元数增加;提高通信速度,则可连接的单元数减少。
PCB说明:
1、概述
电路板(除通信电路板之外)采用核心板+地板的设计思路,核心板设计相同,只需要根据不同的底板焊接不同的功能模块。底板的电源部分及通信接口部分设计是相同的,其他部分电路实现具体的功能。
电路板分为:核心板、DO(数字量输出)底板、DIN(数字量输入)底板、RO(继电器输出)底板、AIN(模拟量输入)底板、AO(模拟量输出)底板和通信板组成。
2、核心板

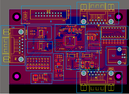
图74:核心板概况
核心板资源介绍:

图75:核心板资源
1)CPU及最小单元。
2)4位八段数码管2个,用来指示当前板子名称:如 CanbusdO,CanbusrO,CanbusdI, CanbusAO,CanbusAI分别代表数字量输出、继电器输出、数字量输入、模拟量输出、模拟量输入电路板。
3)调试及复位接口。
4)底板接口。
5)底板接口。
6)底板接口。
7)底板接口。
8)DA单元。
9)AD单元。
10)AD单元。
11)模拟量电源单元。
12)USB转TTL接口单元。
13)CAN接口单元。
14)RS485接口单元。
15、RS232接口单元。
16)状态指示灯:针对输出(DO/RO/AO)类型的电路板,如果该区域指示灯有红色显示,代表软件控制输出功能,如果显示蓝色,代表硬件(其他输入电路板)控制器输出通道。
17)功能选择开关。(固定设置,绝对不能更改。)
18)掉电数据存储芯片。
19)数码管驱动单元。
20)DA单元。
21)运行指示。(电路板运行指示灯,以1hz的频率闪烁。)
3、底板共性资源介绍:
图76:电路板共性资源
1)电源输入接口,控制电路和数字量驱动电路建议分别单独供电,也可以共用一路电源。针对DI/DO/RO三块电路板,因为都涉及到外部数字量的驱动,全部采用光电隔离的形式,因此需要两路电源同时供给,对于AI/AO可以只提供控制电路24V。从上往下接口定义:控制电源24V+,控制电源24V-,IO电源24V+,IO电源24V-。
下面两个船型开关是电源开关,控制电源和IO电源分别控制,上面控制的是控制电源24V,下面控制IO电源24V。
2)控制电源处理单元。
3)内部输入/输出,外部输入/输出切换开关,有的电路板模块可以同时对内对外输出,比如RO/DO模块,这样的模块不需要切换开关,其他的都需要该开关来切换内外信号源及目标。在该开关附近都有IN<--->OUT字样的丝印,拨码开关朝向IN所指示的方向,代表使用内部的信号源或输出给电路内部,朝向OUT所示的方向,对标使用外部的信号源或者输出给外部电路。
4)外部接线端子。
5)CANBUS接口。
6)RS485接口。
7)RS232接口。
8)控制位置选择开关,对于输出性质的电路板,可以选择软件控制或者硬件控制。在该开关附近有BD Ctrl和SF Ctrl的丝印,开关拨到BD Ctrl方向代表受硬件控制,对应核心板的状态指示灯显示蓝色;拨到SF Ctrl方向代表受软件控制,对应核心板的状态指示灯显示红色。
9)核心板接入区域。
以上9个功能区域对应的功能每块电路板都一样,不再赘述。
4、数字量输入电路板
图77:DIN电路板
1)光电隔离单元。
2)光电隔离单元。
3)电压转化单元。5V转为3.3V输入到CPU对应的GPIO通道。
4)输入船型开关。
在硬件控制模式下,改电路板的1-10通道控制DO通道的1-10;11-20通道控制RO通道的1-10。
5、数字量输出电路板
图78:DIN电路板
1)P-MOS管单元。
2)光电隔离单元。
3)指示单元,双色LED指示,输出通道激活显示绿色,输出通道不激活显示红色。
4)CPU电源转化单元。
5)PTC,1A自恢复保险丝。
(输出极性请参考电路板丝印,以图78视角来看为左正右负)
在硬件控制模式下,改电路板受电路板第1-10路输入信号控制。
6、继电器输出电路板
图79:RO电路板
1)P-MOS单元。
2)光电隔离单元。
3)继电器单元。
4)指示单元。继电器激活时显示绿色,继电器没激活显示红色。
5)CPU电压转换单元。
(输出接线端子排布见电路板丝印,按照图79视角所示,下面一排从左向右分别是 NC/COM/NO.)
在硬件控制模式下,改电路板受DI电路板第11-20路输入信号控制。
7、模拟量输入电路板
图80:AI电路板
1)电压表指示单元,指示0-25.00范围,内应的输入电压为0-2.5V,对应的外部输入电流为0-25mA。
2)电位计单元。
3)数码管驱动单元。
(端子接线定义具体根据电路板丝印来确定,按照图中视角,下方从左到右依次是:电流输入+/电流输入-/24V电源+/24V电源-,该24V电源是电路板对外提供的,用来给外部传感器供电的,可以分别接入2/3/4线制的4-20mA电流输出传感器)
在硬件控制模式下,该输入信号控制模拟量输出对应的通道输出。
8、模拟量输出电路板
图81:AO电路板
1)输出电流显示,对应显示00.00-25.00,对应输出0-25mA电流。
2)数码管驱动电路。
(端子接线定义具体根据电路板丝印来确定,按照图中视角,下方从左到右依次是:电流输出+/电流输出-/24V电源+/24V电源-, 该24V电源是电路板对外提供的,用来给外部执行部件供电,可以分别驱动2/3/4线制的4-20mA电流输入执行器)
在硬件控制模式下,该输出信号受AI电路板对应通道控制。
9、通信电路板
图82:通信电路板
1)CPU及最小系统单元。
2)Can接口芯片单元。
3)RS485接口芯片单元。
4)USB供电处理单元。
5)指示单元。
6)掉电数据保存单元。
7)RS232单元。
8)调试单元。
9)USB接口芯片单元。
10)功能选择开关。
11)电源保护单元。
12)USB接口。
13)Can总线接口。
14)RS232接口。
15)RS485接口。
10、总结
该系统主要针对Canbus通信原理及通信应用进行演示,系统所有控制数据及反馈数据全部经过Canbus总线进行交叉传输。每一块电路板存储着在网所有数据,对两两之间的Can总线通信状态都有实时的记录,并且该记录也通过Canbus传输到网络上,数据在DI/DO/RO/AO/AI之间实时的周期性的交换(交换周期大约0.7s),通信电路板的作用是将Canbus网络上的数据通过USB-TTL路由到PC上,给PC软件提供数据源,同时通过USB-TTL 接受PC软件的指令,并同步到Canbus网络上,实现软件的控制,因此通信电路板不仅仅默默地监视着Canbus网络上的数据,同时还要下发命令,与其他所有电路板产生交互,其在网状态也要受到监控,于是这6块电路板形成了两两交叉的Can数据交互模型。在软件中可以监视每两块电路板之间的Canbus联通情况。
更多相关设备:
汽车动力传动系统实验台
中职汽车维修专业建设的困难与对策
探析汽车发动机检测技术的应用
浅谈中职汽车营销课程实践性教学
汽车驾驶模拟器实训设备
汽车驾驶模拟器的故障排除
三屏幕汽车驾驶模拟器
汽车轿车发动机抖动怎么办?
论技能实训中培养学生就业意识
汽车电喷发动机故障检测与检修
浅谈汽车发动机冷却系统工作原理
汽车发动机检测技术的应用探析
光机电一体化实训装置
别克凯越常见100问题解答(三)
手动挡底盘系统实训装置技术参数
浅析捷达轿车空调不工作的故障检修
智能型万能铣床实训及技能考核设备
精馏-泵性能组合实验装置
中央空调实训考核台(网络型)
制储氢及氢氧燃料电池发电创新实训系统
光伏发电设备安装与调试实训系统
机电一体化:工业自动化的核心驱动力
光机电液气一体化实训装置
直流电动机的反转和制动实验
宝来电控发动机实验台
模电数电技术综合实训装置
汽车转向系统实训台实验指导书
让中职学生更了解汽车示教板性能
汽车电工电子实训设备
船舶电工工艺和电气测试技能实训装置
船舶电动控制仪表实训装置
船舶电力拖动及电气控制技能实训装置
工业自动化网络控制平台(双面)
工业自动化网络控制实训装置
新能源汽车无损检测实训台
电工技能综合实训装置
电工电子创新教育平台
可编程控制器系统应用实训考核装置
1KW永磁风力发电机并网实验装置
光伏发电设备安装与调试实训设备
小型风洞实训设备
太阳能基站光照跟随PLC控制实训模型
风向跟踪风力发电实训装置
太阳能电源技术及其应用装置
室内外风光互补发电实训系统
风光互补发电测量控制实验系统
风光互补发电实训装置
1KW光伏离网发电教学实训装置
燃料电池发电教学实训系统
太阳能光伏电池材料性能测试仪
风光互补发电测量控制实验装置
5KW太阳能离网发电实训装置
太阳能发电教学实训设备
太阳能光伏发电综合实训系统
风光氢及超级电容混合发电系统
5KW光伏储能发电教学系统
风光互补离(并)网发电实训系统
太阳能光伏电源发电系统实训装置
多能互补综合能源制冷热泵系统实验平台
楼宇新能源实训装置(光伏发电系统)
光伏发电设备安装与调试实训装置
太阳能热能培训器实训装置
光伏发电系统集成教学演示系统
制储氢及氢氧燃料电池发电创新实训系统
太阳能光伏发电系统实验考核装置
VR与AR在新能源汽车实训装置中的挑战与突破
智能制造设备安装与调试实训考核设备
气动PLC控制实训装置
新能源汽车整车检测与维修实训装置
热工自动化仪表实训平台
职业教育深化产教融合:挑战与机遇并行
MES网络型模块式柔性自动化生产线实训系统
电工模电数电电拖综合实验装置
智能电机系统教学实验实训台
中央空调模拟控制实验装置
低压电工作业实操实训设备
网孔型高级维修电工实训平台
现代电力电子元器件实验箱
机电一体化柔性智能制造实训系统
自动化综合实训考核装置
网络型PLC可编程.变频调速.电气控制及单片机开发实验装置
PLC可编程控制器综合实训台
平面双轴运行控制实训装置
循环搬运控制实训系统
典型机电设备安装与控制实训装置
光机电气融合实训的兴起与展望
卧式镗床实训及技能考核装置
可再生能源智能微电网系统
20KW风光储智能微网实训系统
太阳能光伏发电系统实验实训装置
家用中央空调实训考核装置
网孔型初级维修电工实训考核装置
通用机电设备安装与调试实训装备
电工电子线路综合技能实验台
物联网工程综合应用实训装置
变风量中央空调系统实训装置
多功能膜分离实验装置
三层三站有机房载客电梯实训装置
高性能电工电子电力拖动实验平台
工业数字化网络综合实训平台
机电一体化实训工作站
电气控制与PLC技术实训装置
新能源汽车实训装置:
新能源汽车CAN-BUS测试诊断系统实训台
新能源汽车动力电池分类与结构原理展示装置
纯电动汽车综合底盘系统实训台
动力电池冷却系统实训台(水冷)
动力电池风冷技术实训台
新能源汽车充电枪操作实训板
纯电动汽车空调系统实训台
动力电池组及BMS管理系统实验箱
轮边轮毂电机及控制器台架、测试台架
动力电池PACK装调技术实训装置
新能源整车检测与诊断实训台
比亚迪新能源五合一控制器交互式拆装实训台
纯电动汽车驱动系统实训台
比亚迪E5整车网联教学理实一体化实操台
纯电动汽车驱动传动系统实训台
混合动力变速器解剖演示台
电动汽车电机控制器解剖实训台
纯电动汽车电动真空助力液压制动系统实训台
比亚迪e5车身电气系统实训装置
比亚迪e5车身电气系统实训装置
新能源汽车电机性能检测实验台(三合一)
新能源汽车模式三充电器系统实训装置
比亚迪纯电动空调和暖风舒适系统实操平台
纯电动汽车空调与暖风实训装置
新能源汽车制动能量回馈系统实验装置
案例分享(部分):
溧阳市巴中技术学院电工电子实训装置交付使用
济南大学机械工程学院汽车气压制动实训台交付使用
淮河能源煤业公司培训中心电工实训设备交付使用
淮北矿业煤业电工实训室设备交付使用
湖南工业大学流体与热工实验室设备交付使用
广东工业大学热工实验室设备交付使用
甘肃机电职业技术学院电工电子实验室设备
上海茂育公司中标大连工业大学检测教学实验平台
大港油田电力公司职工培训中心电工设备交付使用
常州大学中央空调实验实训平台交付使用
辽宁工业大学新能源汽车实训台交付使用
广西安全工程职业技术学院电工电子实训装置交付使用
哈尔滨理工大学机械实验室设备项目
河南工业职业技术学院化工实验设备项目
黑山县公共实训基地初级维修电工实训室项目
淮南矿业临涣煤矿电工实训设备项目
黄南州职业技术学校生态环境实验室设备项目
兰州市交通大学机电学院新能源教学设备项目
绍兴文理学院新能源实验设备交付使用
河南技师学院工业自动化实训室设备交付使用
道真中职学校PLC实训室项目
上一篇:冷却水温度自动控制实训装置
下一篇:电工电子综合应用创新实训室设备
推荐阅读


